西交利物浦大学
211 |
985 |
双一流 |
综合
江苏省
本科
省重点
中外合作办学
1189
博学明道、笃行任事
0512-88161888
https://www.xjtlu.edu.cn/zh/
更多 >
图片
院校首页
历年分数
历年分数
历年分数
普通类
艺术类
体育类
招生计划
院校计划
投档规则(艺术)
投档规则(体育)
招生政策
招生简章
招生资讯
探校攻略
探校攻略
探校攻略
探校攻略
探校攻略
探校攻略
院校首页
> 招生简章
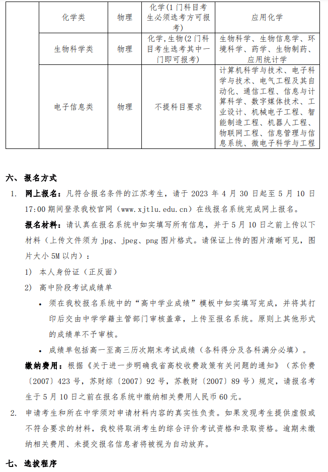
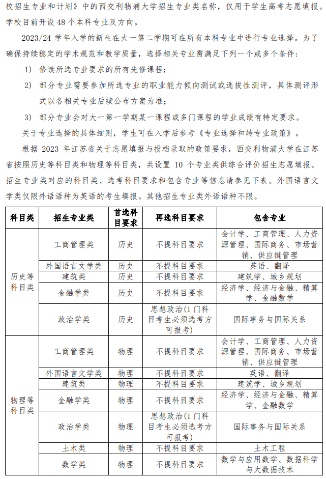
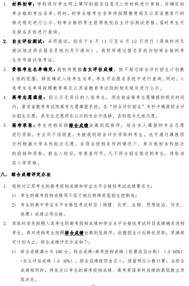
西交利物浦大学2023年在江苏省综合评价招生简章
2023-05-04 08:33:56 分享至:
招生简章
招生资讯
西交利物浦大学2023年在江苏省综合评价招生简章
2023-05-04 08:33:56