西交利物浦大学

211 | 985 | 双一流 | 综合
江苏省 本科 省重点 中外合作办学

1189

博学明道、笃行任事

0512-88161888

https://www.xjtlu.edu.cn/zh/

图片

西交利物浦大学2020年在广东省综合评价录取招生简章

2022-06-21 05:29:43      分享至:

  西交利物浦大学是经中国教育部正式批准,由西安交通大学和英国利物浦大学于2006年共同创办的具有独立法人资格的中外合作大学。建校以来,西交利物浦大学独特的办学理念和高水平的人才培养质量得到了社会各界的广泛关注和认可,被誉为“中外合作大学的标杆”和“中国高等教育改革的探路者”。

  为进一步贯彻落实《国家中长期教育改革和发展规划纲要(2010-2020年)》、《国务院关于深化考试招生制度改革的实施意见》和广东省招生委员会办公室《关于做好2020年基于高考基础上综合评价招生录取模式试点工作的通知》等文件精神,经教育部和广东省教育考试院批准,2020年西交利物浦大学继续在广东省实行高考基础上的综合评价录取模式,综合考量考生高考成绩、高校考核结果、高中学业水平测试成绩、高校自身培养的特色要求等多个维度的内容,探索建立科学的人才评价和人才选拔机制。具体方案如下:

  一、领导机构

  西交利物浦大学招生委员会是招生工作的领导机构,主要负责制定学校招生计划、确定招生政策和规则、决定重大招生事项等。

  二、选拔对象

  具有优异的英语语言综合应用能力,认同西交利物浦大学的国际化育人理念与模式,取得2020年普通高等学校招生统一考试报名资格的优秀高中毕业生。

  三、招生计划

  招生计划:80(以广东省招生办公室最终公布为准)

  四、招生专业

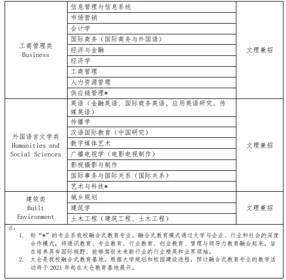
  西交利物浦大学按照专业大类进行招生。中文专业大类名称仅做填报志愿时使用,准确名称以英文为准。2020年招生专业大类包括Mathematical Sciences(数学类)、Sciences(生物科学类)、Industrial Technology (电子信息类)、Business(工商管理类)、Built Environment(建筑类)和 Humanities and Social Sciences(外国语言文学类)共六大类。

  考生在填报高考志愿时只要选择大类,而非大类内的专业。学生入校后在大一期间确定专业,选专业原则如下,具体操作细则可在入学后参考Programme Choice and Transfer Policy。

  入学前,大一新生可按照自己的意向专业对相关先修课程的要求,选修相应先修课程。

  所有新生将在大一第二学期学校规定的时间内在大类内外根据个人兴趣,以及专业的相关要求来选择具体的专业。

  大一新生如果选择以下专业,有附加要求。具体如下:

  建筑学、影视摄影与制作、数字媒体艺术、广播电视学:需通过专业选择测评。

  国际商务:需修读至二级西班牙语或二级日语课程。

  会计学、经济学、经济与金融、金融数学、计算机科学与技术、信息与计算机科学:按照大一第一学期某一课程或部分课程的平均分择优录取。

  对于其它所有专业,如果选择的学生人数超出其最大容量,将按照大一第一学期全部课程的平均分择优录取。

50.png

51.png

  五、报名方式

  1. 网上注册:凡符合报名条件的广东考生,请于2020年5月10日起至6月10日期间登录西交利物浦大学官网(www.xjtlu.edu.cn)在线报名系统完成网上注册。

  2. 上传材料:完成网上注册后,请认真在报名系统中如实填写所有信息,并于6月10日之前上传以下材料(文件格式可为pdf、doc、docx、jpg或png,且单个文件大小不得超过20M):

  1) 本人身份证(身份证正反面均须扫描上传)

  2) 高中阶段考试成绩单

  须在西交利物浦大学报名系统中的“高中阶段成绩”模板中如实填写完成,并将其打印后交由中学学籍主管部门审核盖章,上传至报名系统。其他形式的成绩单不予审核。

  成绩单包括高一至高三历次期末考试成绩、高三年级距离2020年5月10日最近的一次模考成绩(各科得分、总分及各科满分必填,年级排名尽量填写)。

  3) 英文版个人陈述

  主要说明个人学术背景、兴趣爱好和专长、个人发展规划等等。

  可手写或打印,400词左右,须为全英文撰写,并由本人签名承诺自主完成。

  4) 一封由主课教师、班主任或校领导写的推荐信

  中英文均可,无具体的格式要求,内容不超过一页A4纸,右下角需有老师的手写签名和联系方式。

  5) 高中阶段主要获奖证书复印件

  考生申请材料中有关获奖证书等应在2020年5月10日之前取得,不得事后补报。论文、专利、中介机构举办的竞赛(活动)不予认可。

  全国中学生五大学科(数学、物理、化学、生物、信息学)奥林匹克竞赛获奖证书(国家级和/或省级)。

  其他权威性高、公信力强的竞赛获奖证书(不超过6个)。

  3. 缴纳费用:根据《关于进一步明确我省高校收费政策有关问题的通知》(苏价费〔2007〕423号,苏财综〔2007〕92号,苏教财〔2007〕89号)规定,请报名考生于6月10日之前缴纳相关费用人民币60元。该费用一旦缴纳,不予退还。

  4. 申请考生和所在中学须对申请材料内容的真实性负责。所有考生提交的成绩须经中学审核。如果发现考生提供虚假或不符合要求的材料,西交利物浦大学将取消考生的综合评价考试资格和录取资格。逾期未上传材料或未缴纳相关费用者将被视为自动放弃。

  六、选拔程序

  材料初审:学校将对考生网上填写的报名信息、上传材料和学业水平测试成绩进行审核,并确定初审合格的考生名单。同时,初审合格考生名单将按照教育部及广东省教育考试院的相关规定进行公示。初审合格的考生获得西交利物浦大学自主评估面试资格。届时考生可在报名系统进行查询。

  自主评估面试:拟定于2020年7月11-12日进行(最终确定时间另行通知);西交利物浦大学将通过报名系统向获得面试资格的考生发布面试准考证。

  资格考生名单确定:西交利物浦大学将根据自主评估成绩确定资格考生名单,考生可在报名系统进行查询。同时,资格考生名单将按照教育部及广东省教育考试院的相关规定进行公示。

  高考志愿填报:经公示无异议的资格考生,必须在高考志愿的综合评价批次填报西交利物浦大学作为最终的志愿确认。如在规定时间内,考生未填报综合评价录取志愿,即视为自动放弃综合评价录取资格。

  高考录取:西交利物浦大学将在本科录取批次之前完成综合评价录取。考生进档后按综合成绩由高到低排序,结合本人填报的专业志愿进行录取,专业间不设级差。未被西交利物浦大学综合评价录取的考生,不影响其他批次院校的投档与录取。新生入校后,有复查环节,凡不符合招生规定的考生,将取消其入学资格。

  七、综合成绩评定办法

  西交利物浦大学对广东考生的高考投档成绩和学业水平测试等级要求为:

  1) 考生的高考投档成绩须不低于高分考生优先投档线;

  2) 考生的高中学业水平测试的三门科目均须达到C级及以上等级。

  录取时首先按照资格考生的高考投档成绩和学业水平测试等级确定进档考生,再对进档考生按照综合成绩由高到低排序,依据招生计划分文理科择优录取。综合成绩评定办法如下:

  1) 综合成绩满分为100分。当综合成绩相同时,将依次以考生的高考投档成绩、高考英语单科成绩的高低做出录取决定。高考投档成绩(折算成百分制)占综合成绩的60%,西交利物浦大学组织的自主评估成绩占30%,学业水平测试成绩(折算成百分制)占10%。

  2) 自主评估成绩以百分制评分。自主评估包括对申请材料的评估和面试两个部分。面试部分评估考生的英语水平、综合素养以及是否符合西交利物浦大学的特色要求等,不考察专业知识。

  3) 高中学业水平测试成绩全部科目为A者计100分,每个等级之间的级差为5分,即有1个B减5分,有1个C减10分。高中学业水平测试成绩由考试院统一提供,考生无需在申请系统中上传。

  八、费用

  学费:人民币8.8万元/学年;超过专业培养计划的学分按学校学分制实施办法另行收取。

  住宿费:2,200元/学年(四人间)

  代收费:2,000元/学年(含教材费、打印费等,多退少补,退费方法:按照苏价费[2005]103号文件执行)

  九、附则

  学校纪律检查委员会对综合评价录取全过程进行监督,确保西交利物浦大学招生录取工作做到标准严格、程序规范、公平公正、公开透明。西交利物浦大学综合评价录取工作接受纪委、考生、家长及社会各界的监督。相关投诉需要实名制,并通过电子邮件以书面或者附件形式详述投诉的目的和证据等。纪委监督投诉邮箱:12388@xjtlu.edu.cn。

  本方案将根据教育部和广东省综合评价录取的最新政策做相应调整。

  西交利物浦大学不组织任何综合评价考试培训,也未授权任何机构、个人以任何形式开展此类考前辅导或培训,请考生和家长谨防被误导或上当受骗。关于西交利物浦大学中国大陆本科招生信息,如招生章程、招生计划、录取结果等都将通过西交利物浦大学官网(www.xjtlu.edu.cn)发布,请考生和家长以大学官方信息为准。

  十、联系方式

  西交利物浦大学招生与就业发展办公室

  地址:江苏省苏州市工业园区独墅湖科教创新区仁爱路111号

  邮编:215123

  电话:0512-88161888

  邮箱:aaa@xjtlu.edu.cn

  网站:http://www.xjtlu.edu.cn


西交利物浦大学2020年在广东省综合评价录取招生简章

2022-06-21 05:29:43

  西交利物浦大学是经中国教育部正式批准,由西安交通大学和英国利物浦大学于2006年共同创办的具有独立法人资格的中外合作大学。建校以来,西交利物浦大学独特的办学理念和高水平的人才培养质量得到了社会各界的广泛关注和认可,被誉为“中外合作大学的标杆”和“中国高等教育改革的探路者”。

  为进一步贯彻落实《国家中长期教育改革和发展规划纲要(2010-2020年)》、《国务院关于深化考试招生制度改革的实施意见》和广东省招生委员会办公室《关于做好2020年基于高考基础上综合评价招生录取模式试点工作的通知》等文件精神,经教育部和广东省教育考试院批准,2020年西交利物浦大学继续在广东省实行高考基础上的综合评价录取模式,综合考量考生高考成绩、高校考核结果、高中学业水平测试成绩、高校自身培养的特色要求等多个维度的内容,探索建立科学的人才评价和人才选拔机制。具体方案如下:

  一、领导机构

  西交利物浦大学招生委员会是招生工作的领导机构,主要负责制定学校招生计划、确定招生政策和规则、决定重大招生事项等。

  二、选拔对象

  具有优异的英语语言综合应用能力,认同西交利物浦大学的国际化育人理念与模式,取得2020年普通高等学校招生统一考试报名资格的优秀高中毕业生。

  三、招生计划

  招生计划:80(以广东省招生办公室最终公布为准)

  四、招生专业

  西交利物浦大学按照专业大类进行招生。中文专业大类名称仅做填报志愿时使用,准确名称以英文为准。2020年招生专业大类包括Mathematical Sciences(数学类)、Sciences(生物科学类)、Industrial Technology (电子信息类)、Business(工商管理类)、Built Environment(建筑类)和 Humanities and Social Sciences(外国语言文学类)共六大类。

  考生在填报高考志愿时只要选择大类,而非大类内的专业。学生入校后在大一期间确定专业,选专业原则如下,具体操作细则可在入学后参考Programme Choice and Transfer Policy。

  入学前,大一新生可按照自己的意向专业对相关先修课程的要求,选修相应先修课程。

  所有新生将在大一第二学期学校规定的时间内在大类内外根据个人兴趣,以及专业的相关要求来选择具体的专业。

  大一新生如果选择以下专业,有附加要求。具体如下:

  建筑学、影视摄影与制作、数字媒体艺术、广播电视学:需通过专业选择测评。

  国际商务:需修读至二级西班牙语或二级日语课程。

  会计学、经济学、经济与金融、金融数学、计算机科学与技术、信息与计算机科学:按照大一第一学期某一课程或部分课程的平均分择优录取。

  对于其它所有专业,如果选择的学生人数超出其最大容量,将按照大一第一学期全部课程的平均分择优录取。

50.png

51.png

  五、报名方式

  1. 网上注册:凡符合报名条件的广东考生,请于2020年5月10日起至6月10日期间登录西交利物浦大学官网(www.xjtlu.edu.cn)在线报名系统完成网上注册。

  2. 上传材料:完成网上注册后,请认真在报名系统中如实填写所有信息,并于6月10日之前上传以下材料(文件格式可为pdf、doc、docx、jpg或png,且单个文件大小不得超过20M):

  1) 本人身份证(身份证正反面均须扫描上传)

  2) 高中阶段考试成绩单

  须在西交利物浦大学报名系统中的“高中阶段成绩”模板中如实填写完成,并将其打印后交由中学学籍主管部门审核盖章,上传至报名系统。其他形式的成绩单不予审核。

  成绩单包括高一至高三历次期末考试成绩、高三年级距离2020年5月10日最近的一次模考成绩(各科得分、总分及各科满分必填,年级排名尽量填写)。

  3) 英文版个人陈述

  主要说明个人学术背景、兴趣爱好和专长、个人发展规划等等。

  可手写或打印,400词左右,须为全英文撰写,并由本人签名承诺自主完成。

  4) 一封由主课教师、班主任或校领导写的推荐信

  中英文均可,无具体的格式要求,内容不超过一页A4纸,右下角需有老师的手写签名和联系方式。

  5) 高中阶段主要获奖证书复印件

  考生申请材料中有关获奖证书等应在2020年5月10日之前取得,不得事后补报。论文、专利、中介机构举办的竞赛(活动)不予认可。

  全国中学生五大学科(数学、物理、化学、生物、信息学)奥林匹克竞赛获奖证书(国家级和/或省级)。

  其他权威性高、公信力强的竞赛获奖证书(不超过6个)。

  3. 缴纳费用:根据《关于进一步明确我省高校收费政策有关问题的通知》(苏价费〔2007〕423号,苏财综〔2007〕92号,苏教财〔2007〕89号)规定,请报名考生于6月10日之前缴纳相关费用人民币60元。该费用一旦缴纳,不予退还。

  4. 申请考生和所在中学须对申请材料内容的真实性负责。所有考生提交的成绩须经中学审核。如果发现考生提供虚假或不符合要求的材料,西交利物浦大学将取消考生的综合评价考试资格和录取资格。逾期未上传材料或未缴纳相关费用者将被视为自动放弃。

  六、选拔程序

  材料初审:学校将对考生网上填写的报名信息、上传材料和学业水平测试成绩进行审核,并确定初审合格的考生名单。同时,初审合格考生名单将按照教育部及广东省教育考试院的相关规定进行公示。初审合格的考生获得西交利物浦大学自主评估面试资格。届时考生可在报名系统进行查询。

  自主评估面试:拟定于2020年7月11-12日进行(最终确定时间另行通知);西交利物浦大学将通过报名系统向获得面试资格的考生发布面试准考证。

  资格考生名单确定:西交利物浦大学将根据自主评估成绩确定资格考生名单,考生可在报名系统进行查询。同时,资格考生名单将按照教育部及广东省教育考试院的相关规定进行公示。

  高考志愿填报:经公示无异议的资格考生,必须在高考志愿的综合评价批次填报西交利物浦大学作为最终的志愿确认。如在规定时间内,考生未填报综合评价录取志愿,即视为自动放弃综合评价录取资格。

  高考录取:西交利物浦大学将在本科录取批次之前完成综合评价录取。考生进档后按综合成绩由高到低排序,结合本人填报的专业志愿进行录取,专业间不设级差。未被西交利物浦大学综合评价录取的考生,不影响其他批次院校的投档与录取。新生入校后,有复查环节,凡不符合招生规定的考生,将取消其入学资格。

  七、综合成绩评定办法

  西交利物浦大学对广东考生的高考投档成绩和学业水平测试等级要求为:

  1) 考生的高考投档成绩须不低于高分考生优先投档线;

  2) 考生的高中学业水平测试的三门科目均须达到C级及以上等级。

  录取时首先按照资格考生的高考投档成绩和学业水平测试等级确定进档考生,再对进档考生按照综合成绩由高到低排序,依据招生计划分文理科择优录取。综合成绩评定办法如下:

  1) 综合成绩满分为100分。当综合成绩相同时,将依次以考生的高考投档成绩、高考英语单科成绩的高低做出录取决定。高考投档成绩(折算成百分制)占综合成绩的60%,西交利物浦大学组织的自主评估成绩占30%,学业水平测试成绩(折算成百分制)占10%。

  2) 自主评估成绩以百分制评分。自主评估包括对申请材料的评估和面试两个部分。面试部分评估考生的英语水平、综合素养以及是否符合西交利物浦大学的特色要求等,不考察专业知识。

  3) 高中学业水平测试成绩全部科目为A者计100分,每个等级之间的级差为5分,即有1个B减5分,有1个C减10分。高中学业水平测试成绩由考试院统一提供,考生无需在申请系统中上传。

  八、费用

  学费:人民币8.8万元/学年;超过专业培养计划的学分按学校学分制实施办法另行收取。

  住宿费:2,200元/学年(四人间)

  代收费:2,000元/学年(含教材费、打印费等,多退少补,退费方法:按照苏价费[2005]103号文件执行)

  九、附则

  学校纪律检查委员会对综合评价录取全过程进行监督,确保西交利物浦大学招生录取工作做到标准严格、程序规范、公平公正、公开透明。西交利物浦大学综合评价录取工作接受纪委、考生、家长及社会各界的监督。相关投诉需要实名制,并通过电子邮件以书面或者附件形式详述投诉的目的和证据等。纪委监督投诉邮箱:12388@xjtlu.edu.cn。

  本方案将根据教育部和广东省综合评价录取的最新政策做相应调整。

  西交利物浦大学不组织任何综合评价考试培训,也未授权任何机构、个人以任何形式开展此类考前辅导或培训,请考生和家长谨防被误导或上当受骗。关于西交利物浦大学中国大陆本科招生信息,如招生章程、招生计划、录取结果等都将通过西交利物浦大学官网(www.xjtlu.edu.cn)发布,请考生和家长以大学官方信息为准。

  十、联系方式

  西交利物浦大学招生与就业发展办公室

  地址:江苏省苏州市工业园区独墅湖科教创新区仁爱路111号

  邮编:215123

  电话:0512-88161888

  邮箱:aaa@xjtlu.edu.cn

  网站:http://www.xjtlu.edu.cn